Abumatic 170 — закрытая безынерционная катушка, выпускавшаяся шведской компанией АБУ (ABU, AB Urfabriken, г.Свенгста) в 1965–1982 гг. До 1972 г. «Абуматики» производились с колпаками характерной, сложной формы, корпус их имел черное шагреневое покрытие, а металлическая табличка с названием модели была темной.

Затем форму колпака упростили (кому-то новые колпаки понравились больше!), покрытие корпуса стало гладким, а «медальон» — блестящим. Кроме того, ручка из красной стала черной.
Для лучшего понимания особенностей предмета данного обзора имеет смысл привести здесь краткую историю «Абуматиков». Кому она неинтересна, тот может прокрутить страницу вниз. Но ведь без знания истории невозможно понять логику настоящего…
Закрытые безынерционные катушки (по шведски — inkapslade haspelrullar) придумали вовсе не шведы, а американцы. В послевоенные годы в США уже выпускались модели такого типа под марками Zebco и Johnson (там они получили название spincast reels, в то время как англичане, скажем, предпочитают термин closed-face reels). Успех их объяснялся очень просто: американцы издавна широко использовали мультипликаторные катушки, которые ставились сверху на удилища с так называемой револьверной рукояткой. Но забросу с такими катушками надо было учиться, иначе и приманка летела не туда (или вообще никуда не летела), и «борода» норовила образоваться. Открытая безынерционная катушка требовала другого удилища с другим катушкодержателем, висела под держаталем, а не стояла на нем, и вообще предполагала совершенно иной подход. А вот закрытая безынерционка, встававшая в тот же самый револьверный держатель вместо мультипликатора, с первого же заброса могла более или менее эффективно использоваться самыми безнадежными неумехами и, как тогда писали в рекламе, «даже женщинами».

Кроме того, закрытые безынерционные катушки были в целом заметно дешевле мультипликаторных.
Как известно, в 1952 году появилась знаменитая мультипликаторная катушка ABU Ambassadeur, а в 1954 году хозяин АБУ Гёте Боргстрём (Göte Borgström) и его сын Леннарт (Lennart Borgström) отправились рекламировать ее в США — и увидели, насколько там выросла популярность «спинкастов». Северная Америка с самого начала была для АБУ важнейшим рынком, и нужно было срочно что-то делать. За дело принялся эстонец Карл Нурмсе (Karl Nurmse), родившийся в 1917 году в городе Юрьев (позднее почему-то переименованном в Тарту), но осевший в Швеции в конце Второй мировой, а в 1954-м как раз начавший работать на АБУ. (Кстати, Нурмсе приложил руку и к открытым безынерционным моделям ABU 444 и Cardinal.) И вот уже в 1956 году были выпущены две закрытые безынерционные катушки АБУ, модели «30» и «60», которые, как говорят, предполагалось назвать Viking.

Вскоре, однако, выяснилось, что марка Viking уже «застолблена» и придется придумывать что-то новое. Леннарт, находясь, надо полагать, под впечатлением от «автоматических» трансмиссий американских автомобилей, предложил ABU-MATIC, где -matic являлось, конечно, второй частью слова automatic. Позднее название это стало писаться уже без дефиса (Abumatic), а в некоторых странах закрытые безынерционные катушки стали и вовсе именоваться «автоматическими»! В 1957 году новинки уже были представлены в каталогах ABU как ABU-MATIC 30 и ABU-MATIC 60.

В этих двух моделях заложены основные принципы, согласно которым долгие годы существовало и росло семейство катушек Abumatic (а позднее и семейство ABU 500). Они имеют хорошо продуманную конструкцию, выполнены из высококачественных материалов (главная передача, например, — латунь по стали, а не какое-нибудь там цинковое литье; ротор — из нержавеющей стали с твердым хромовым покрытием), тщательно собраны и стильно смотрятся. Броское покрытие колпака имеет красный или зеленый цвет. Наряду с черным, золотым и синим эти цвета рассматривались ранее применительно к мультипликаторам Ambassadeur. Как известно, Гёте Боргстрём настоял тогда на красном, и красные Ambassadeur 5000 имели колоссальный успех. Логично, что более дорогая и совершенная 60-я модель из первоначальной пары «Абуматиков» получила красный колпак. Она отличается (неотключаемым) стопором обратного хода и так называемым «синхротормозом», который можно регулировать металлической звездочкой возле ручки катушки. «Абуматик-30» с зеленым колпаком попроще и подешевле. Здесь нет стопора обратного хода (как и у появившихся позднее зеленых мультипликаторов Ambassadeur 5000D), а тормоз обычный, и регулируется он пластмассовым колесиком.

Кстати, отсутствие стопора и синхротормоза позволяло поставить 30-ю модель на обычное спиннинговое удилище без револьверной рукоятки и ловить (как с открытой безынерционкой) с катушкой под держателем, причем вращая ручку все так же вперед, от себя (тормозу, действующему на ротор, все равно; только леска должна быть намотана в обратную сторону).
«Абуматики» имели успех. От американских «автоматических катушек» они выгодно отличались лучше продуманной конструкцией (в частности, «тормозом в ручке») и более высоким качеством деталей. К концу 1958 года АБУ продала более 200 000 штук 60-х, значительная часть которых отправилась в США.
В 1958–1959 гг. появились модели Abumatic 70 и Abumatic 80 с боковой клавишей поднятия ротора и увеличенной лесоемкостью.

В то же время шведами были созданы модификации «32», «62», «72» и «82», предназначенные для использования под удилищем, а не над ним; разница заключалась в том, что механизм у них вращался… в другую сторону (у 32-й просто леска была изначально намотана в другую сторону — ведь все «Абуматики» поступали в продажу с уже намотанной леской). «Неправильные Абуматики» исчезли из ассортимента с появлением специальной модели, предназначенной для использования под удилищем, — ABU 505, представленной в 1961 году и впервые появившейся в каталоге на 1962 год.

Катушка ABU 505 с ее звездочкой регулировки синхротормоза и красным цветом колпака соответствовала «Абуматику-170», появившемуся в 1965 году и отличавшемуся от модели Abumatic 70 (1959–1964) в ее позднем исполнении (с красным колпаком) именно нововведениями «в духе ABU 505» (механизм подачи шпули, появление на роторе второго штырька лесоукладывателя).

Именно 170-й стал золотым сечением «Абуматиков», и не случайно я выбрал для статьи именно его. Вообще, он с его красным колпаком является своего рода символом «Абуматиков». Интересно, что в 1969 году в ФРГ он стоил столько же, сколько Cardinal 44 (каталожная розничная цена). И недаром даже сегодня Pure Fishing, которому теперь принадлежит марка Abu Garcia, предлагает под тем же названием некую китайскую пластиковую поделку-перделку.

В интернете можно найти даже сравнения этого чуда с настоящим 170-м, сделанным в Швеции полвека тому назад. Дескать, теперь отверстие для лески стало шире, и это здорово. Ну-ну… Покупайте китайские автомобили, у них та-а-акая комплектация и сто-о-олько электроники!
Кроме золотой середины были, разумеется, еще верх и низ. В верхнем сегменте мы видим модели c автосинхротормозом. Первой ласточкой была головастая катушка Abumatic 280, сменившая в 1970 году Abumatic 80, представлявший собой вариант 70-й модели с удлиненной шпулей (и увеличенной лесоемкостью). Это изначально была устаревшая конструкция, и уже в 1972 году ей на смену пришел современный Abumatic 290. А вскоре в стане автосинхрокатушек появился и аналог 170-го — Abumatic 270. У всех у них серо-синий колпак и автосинхротормоз (ручку не надо отводить назад, чтобы ослабить тормозное усилие, а достаточно просто ее отпустить, и она отскочит сама). А ручка регулировки тормоза выполнена не в виде звездочки, а в виде колесика. Аналогами их являются полузакрытые модели ABU 506 и ABU 507/508.

С другой стороны, для детей и начинающих выпускались совсем примитивные модели вроде Abumatic 220.

В середине же семейства вокруг 170-го к началу 70-х годов сложилась следующая картина. Abumatic 150 с той же самой лесоемкостью, что и «170», не имеет звездочки регулировки тормоза (вокруг оси ручки). «Синхротормоз» настраивается монеткой перед началом рыбалки. Это аналог полузакрытой ABU 503. Кстати, и колпаки у обеих катушек бронзового цвета.

Еще одна катушка того же калибра, Abumatic 145, не имеет стопора обратного хода: когда рыба сматывает леску, преодолевая усилие тормоза, ручка вращается назад. Тормоз регулируется неким гибридом колесика и звездочки, а колпак золотистый. По принципу работы это аналог ABU 501.
Кстати, и среди моделей с емкостью поменьше и без сложного механизма подачи шпули (на шпулю с узким проемом не очень тонкая леска и так нормально намотается, а на тонкую «Абуматики» не рассчитаны, для этого есть полузакрытые катушки 500-й серии) мы находим группу «Абуматиков», которая выстроена по тому же принципу. Abumatic 160 с красным колпаком, «синхротормозом» и звездочкой соответствует 170-му. Далее, Abumatic 120 с бронзовым колпаком и «монетной» регулировкой «синхротормоза» — аналог 150-го. Ну и Abumatic 110 с золотистым колпаком и без стопора обратного хода аналогичен 145-му. Как видим, цвета колпаков у закрытых и полузакрытых катушек АБУ выбраны не от балды, а в соответствии с определенной системой.

Всем «настоящим абуматикам» пришел конец в 1982 году, как и «настоящей АБУ».
Итак, Abumatic 170.



Наш образец имеет маркировку 090802, то есть был выпущен в сентябре 1968 года и представляет собой результат второй модификации («ревизии»), проведенной в конце 1967 года. Здесь еще налицо первоначальная форма колпака, шагреневое покрытие корпуса, красное анодирование ручки. Состояние катушки — NiB (New in Box).


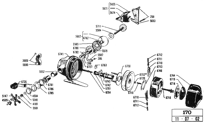
Корпус
Корпус катушки металлический, литой, весит 82 г, а крышка корпуса тоже металлическая, но штампованная, тонкая и легкая (3,7 г). Корпус отлит из серого сплава, анодирован, снаружи имеет черное шагреневое покрытие. Концы лапок очень тонкие, так что нередко обламываются или выщербливаются. Крышка — из алюминиевого сплава, анодирована, снаружи имеет такое же черное шагреневое покрытие, как и корпус; крепится к корпусу двумя длинными винтами, один из которых служит осью для клавиши подъема ротора; конечно же, здесь крышка не несет никакой нагрузки, а лишь защищает внутренние механизмы катушки от грязи.


Главная передача — стандартная для закрытых катушек цилиндроконическая, но материалы для нее выбраны высококачественные: колесо латунное, а шестерня стальная.

Латунное колесо (с приклепанной к нему стальной пружиной тормоза) имеет наружный диаметр 29,5 мм, 44 зуба. Ширина зубчатого венца составляет 2,7 мм. Стальная четырнадцатизубая шестерня диаметром 9,5 мм находится на магнитящемся стальном валу (7,4 мм) с масляным карманом. Внутри вал полый, в нем смонтирован механизм перемещения ротора; длинный «хвост» внутренней, латунной части вала служит одновременно толкателем, на который давит клавиша подъема ротора, и направляющей каретки механизма подачи шпули.

Передаточное число — 44:14=3,14.
Вал колеса главной передачи имеет сложную конструкцию и соединен с колесом не неподвижно, а через механизм сцепления, сила которого регулируется. В результате колесо ГП имеет возможность вращаться обратно, под нагрузкой сдавая леску рыбе при вываживании («тормоз»), в то время как вал (на который действует постоянно включенный стопор обратного хода) вместе с ручкой остается на месте.
Если в процессе подматывания лески прекратить вращать ручку вперед и отвести ее назад на четверть оборота, то сила торможения — значительно! — ослабнет, но при возобновлении подматывания сразу же восстановится. У АБУ такая система называется Syncro. Регулировать тормозную силу можно, вращая звездочку над ручкой, которая притягивает вал к колесу. Механизм «синхро-тормоза» был в свое время запатентован АБУ.


Бесшумный двенадцатипозиционный стопор обратного хода выполнен на основе храпового механизма, причем литое храповое колесо находится на валу большой шестерни главной передачи. Стопор включен постоянно, выключатель конструкцией не предусмотрен.

Механизм подачи шпули — «паровозного» типа, пластиковая каретка с прямым пазом (и надписью SWEDEN), направляющей для которой служит толкатель ротора, вставляемый в вал шестерни ГП, приводит в движение два латунных штока, поднимающие и опускающие диск, к которому крепится шпуля. Ход шпули составляет 7 мм.


Ротор и шпуля прикрыты легким (23 г) металлическим колпаком, который при установке надевается на корпус и поворачивается по часовой стрелке, причем выступы на колпаке заходят в пазы на корпусе. В отверстие для лески вставлено кольцо из нержавеющей стали с твердым хромированием. Внутренний диаметр этого кольца составляет 6,3 мм мм. Протереть его нейлоновой мононитью при штатной эксплуатации катушки практически невозможно. В нижней части колпака выполнены четыре продолговатых отверстия.

Красный цвет колпака, как уже говорилось, был принят для закрытых и полузакрытых катушек ABU с системой Syncro.
Ротор
Ротор в виде колокола выполнен из высококачественной нержавеющей стали, имеет твердое хромовое покрытие. Он навинчивается на внутреннюю часть вала шестерни главной передачи.

Диаметр ротора по нижнему краю составляет 58,4 мм, на уровне отверстий для штифтов — 55,5 мм.
Внутри ротора смонтирован узел штифтов лесоукладывателя. Это новый механизм, появившийся в 60-х, в «Абуматиках» с трехзначным индексом. В более ранних моделях («70», «80» и др.) использовалась иная конструкция, с одним штифтом из карбида вольфрама. Говорят, что изменение конструкции этого узла было связано с необходимостью обойти чужой патент, зарегистрированный в то время в США.

При нажатии на клавишу в задней части ротора подпружиненные штифты с громким щелчком прячутся в своих отверстиях. При начале вращения ротора пластиковые толкатели доходят до выступов на латунном цилиндре, в котором вращается вал шестерни и по которому ходит шпуля, и со щелчком возвращают штифты на место.
Штифты имеют диаметр 3,4 мм и отличаются исключительной твердостью (нержавеющая сталь с твердым хромированием). Кроме того, они выполнены вращающимися. Поэтому вероятность протирания штифта леской-мононитью на практике близка к нулю. Кстати, такие же два штифта стояли в роторе первого варианта полузакрытой ABU 505. Но со временем выяснилось, что второй штифт там не всегда срабатывает одновременно с первым, иногда срабатывает не полностью. Поэтому его и упразднили вместе с его частью механизма, а вот отверстие в роторе осталось! У более поздних (и более простых) моделей «Абуматиков» штифт тоже только один.
Шпуля
Шпуля катушки выполнена из алюминиевого сплава, имеет диаметр 53,4 мм (по переднему бортику), проем 11,1 мм, весит 18 г.

Номинальная емкость шпули: 110 м 0,35 мм. Интересно, что сверху на шпуле пунктиром показан рекомендуемый уровень намотки лески: RECOMMENDED LINE LEVEL — REKKOMMENDERAD LINNIVÅ. И там же: SWEDEN.

Шпуля устанавливается на специальное кольцо, соединенное со штоками, посредством байонетного соединения.

Таким образом, вокруг своей оси она вращаться уже не может никак, в отличие от шпуль большинства открытых (и некоторых закрытых и полузакрытых) безынерционных катушек, а потому катушка такой системы куда больше заслуживает названия «катушки с неподвижной шпулей» (Stationärrolle, stationary drum reel). Правда, в данном случае шпуля все-таки ходит вверх-вниз, так что она не совсем неподвижна при забросе и подматывании. Вот у более дешевых «Абуматиков» с узким лесопроемом шпуля совершенно неподвижна.
Ручка
Ручка катушки выполнена из алюминиевого сплава, анодирована, ее масса — 11 г, рабочее плечо — 45 мм. Рукоятка стандартная для катушек АБУ второй половины 60-х годов: удобная, эргономичная, в отношении формы лучше нечего и желать (впоследствии ради экономии, а затем и для универсализации ввиду разработки моделей с переставляемой с одной стороны на другую ручкой, появилась универсальная рукоятка, куда менее удобная). К сожалению, рукоятка тут несъемная, поэтому чистка ее внутри весьма затруднительна.

***
Катушка Abumatic 170 поставлялась в красной картонной коробке с белыми надписями, внутри которой находился картонный стенд с самой катушкой, флакончиком жидкой смазки и руководством по эксплуатации, а также 12-граммовым грузиком для тренировочных забросов. На шпулю намотана леска ABULON 0,35 мм (точно по микрометру!).



Руководство по эксплуатации, или инструкция, написано на шести языках: шведском, английском, финском, немецком, французском и испанском; возможно, печатались руководства и с другим набором языков (я не в курсе), но данный набор весьма характерен и позволяет оценить важность тех или иных рынков для АБУ тех времен (английский и испанский недвусмысленно указывают на Америку).

На первом развороте обозначены основные части катушки, на втором — показано, как снять шпулю и до какого уровня следует наматывать на нее леску, а на третьем объяснена настройка тормоза.

Дальше идет схема, а потом показано, как правильно наматывать леску и как забрасывать, а также приведена таблица емкости шпуль тогдашних «Абуматиков».


Завершается руководство рекомендациями по «выкачиванию» рыбы и по по смазке катушки.

Очень разумно. Сколько я видел катушек, напичканных по самое не могу каким-то солидолом! Или вот вспоминается один случай, связанный с вываживанием. Мужик-спиннингист на берегу подмосковного пруда недоумевает: «Что еще за х…ня?! Если щука села, я кручу катушку, пока щука не будет на берегу! И точка!»
Впечатления
«Абуматики» стали вторым (после «Амбассадёров») крупным успехом АБУ. Продуманная конструкция, высококачественные материалы и аккуратная сборка вместе с привлекательным оформлением и грамотным маркетингом сделали свое дело. Эти катушки закрепились на рынке США (а США — родина закрытых безынерционок) и приобрели огромную популярность в Скандинавии.

В Западной и Центральной Европе закрытые безынерционные катушки не были столь распространены, хотя, конечно, тоже продавались. Дело в том, что в странах, где традиционно преобладали открытые безынерционные модели, а мультипликаторные использовались сравнительно редко, отпадало главное достоинство «автоматической» катушки как дешевой и простой в освоении альтернативы мультипликатору.
«Автоматические» модели хорошо подходили на роль катушки первоначального обучения. Допустим, вы хотите заинтересовать кого-то спиннингом, а учить его забросу некогда (или он сам долго учиться не хочет). С маленькими детьми это почти всегда бывает так. Вот тут закрытая безынерционная вне конкуренции. Как писали в каталоге АБУ на 1972 год, «проще, чем с АБУМАТИКОМ, рыбалки не бывает. Тебе и вправду хватит пяти минут, чтобы научиться безупречному забросу. И тогда ты будешь бросать далеко и уверенно. „Абуматик” очень прост. Нажимаешь клавишу большим пальцем руки — отводишь удилище назад — делаешь взмах — отпускаешь клавишу. Твоя приманка летит. Падает в воду. Ты медленно крутишь катушку. Леска автоматически подхватывается и начинает наматываться. Для более плотной намотки ты пропускаешь ее между большим и указательным пальцами левой руки».
Я и сам поймал первого в жизни судака на блесну в возрасте три года, «накручивая» закрытую катушку в сторонке от взрослых, которые занимались «серьезными делами». Только вот в моем случае это была простейшая Daiwa 9500, главное преимущество которой заключалось в ее дешевизне. Вместо одного 170-го «Абуматика» можно было купить пять-шесть таких «Дайв». Правда, у АБУ были и «детские Абуматики», но даже те стоили втрое больше японцев. Конечно, японец сравнительно быстро выходил из строя, но на весь период первоначального обучения его вполне хватало.

Можно ничего не знать о технических особенностях 170-го (главная передача «латунь по стали», хитроумный «синхротормоз» и ротор из нержавеющей стали с твердым хромированием). Но достаточно взять этот тяжеленький, плотно сбитый аппарат в руки и покрутить его, чтобы понять, что это вещь, а не какая-нибудь китайская перделка.

Факты
Фирма: ABU (Швеция)
Модель: Abumatic 170
Номинальная масса: 325 г
Фактическая масса: 323 г (310 г без лески)
Передаточное число: 3,14
Шарикоподшипники: —
Диаметр ротора: 58,4 мм
Емкость шпули: 110 м 0,35 мм
Рабочее плечо ручки: 45 мм
Страна производства: Швеция
Каталожная цена: DM 79.- (1969), ATS 565,- (1973 год, около USD 28)
В двух словах: солидная конструкция
Автор: Д.Баличев
Фото: Д.Баличев, ABU